发布时间:2026-02-01 来源:液晶网
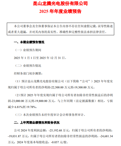
1月30日,龙腾光电公告,预计昆山龙腾光电股份有限公司(以下简称“公司”)2025年年度实现归属于母公司所有者的净利润-22,500.00万元到-19,300.00万元。

预计2025年年度实现归属于母公司所有者扣除非经常性损益后的净利润-23,000.00万元到-19,800.00万元,与上年同期(法定披露数据)相比,亏损减少6.81%到19.78%。
对于业绩变动原因,公告称,报告期内,全球贸易环境、国际政治局势复杂多变,产业链加速重构,行业产能进一步释放,中小尺寸显示领域竞争日趋激烈。面对市场严峻挑战,公司依托前瞻布局基础优势,紧抓新兴应用等市场机遇,持续强化技术创新,大力优化产品结构,提升产品附加值,推动新型显示业务逐步放量;另一方面,稳步推进海外产能建设,增强全球供应链协同能力;同时,持续深化提质增效工作,通过精益管理与成本管控推动经营质量平稳发展。未来,公司将进一步推进战略升级与精细化管理,加强技术创新,注重产品价值和品质提升,积极开拓市场,努力实现可持续高质量发展。
2025年10月29日晚间,龙腾光电(SH 688055)发布三季度业绩公告称,2025年前三季度营收约19.03亿元,同比减少27.85%;归属于上市公司股东的净利润亏损约1.8亿元。第三季度营收为6.14亿元,同比下降27.72%;净利润亏损5869.41万元。