发布时间:2026-03-24 来源:是说芯语
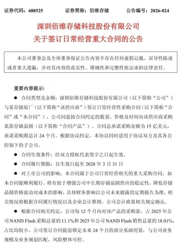
佰维存储(688525.SH)于3月24日发布公告,公司与某存储原厂签署日常经营性采购合同,将按照合同约定的数量、价格及期限向对方采购指定型号存储晶圆。合同总采购金额为15亿美元,承诺采购期限共计24个月,自2026年第二季度起至2028年第一季度止。 本次合同属于公司日常经营业务,合同金额已超过公司上一会计年度经审计营业收入及总资产的50%,且金额超过1亿元,达到信息披露标准。若合同顺利执行,将有利于提升公司中长期存储晶圆供应的稳定性,减少存储晶圆价格波动对公司成本带来的影响。
